新闻中心
微晶石▪,是指通过基础玻璃在加热过程中进行控制晶化而制得的一种含有大量微晶体和玻璃体的复合固体材料。在美国被称为微晶陶瓷▲,在日本被称为...
✨(江湾鸿玺)江湾鸿玺售楼处官方电话: 江湾鸿玺营销中心官方_tel:,江湾鸿玺开发商售楼部热线(☎开发商认证)电话。提前预约看房尊享额外优惠...
一块重达9.5吨的巨石○◁★,如今静静地躺在,日本皇宫的吹上御苑里▪◁○,已经118年了。 很多人可能都没听过它的名字☆□,但碑上寥寥二十几个字,...
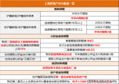
在上海楼市调控的动态调整中,8▼.25落地的房地产新政无疑是一针强心剂不仅 而位于浦东新区宣桥镇的「璟澜湾」,凭借贴合新政需求的洋房产品▲●、...